你需要知道——广东省建筑“五大员”! 2023年广东省建筑“五大员”报考
- 发布时间:2023年02月15日 15:25:53
- 22732 浏览量
建筑“五大员”是建筑行业入门证书,企业招投标备案必用。现在一证难求!那么建筑五大员都应该做什么?

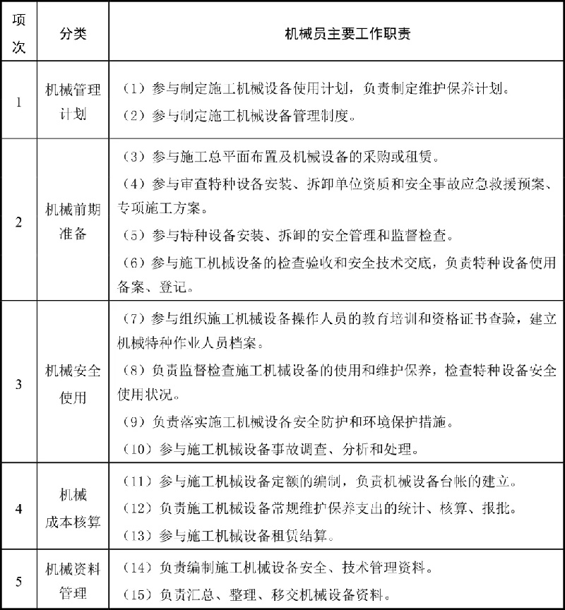
(机械员)

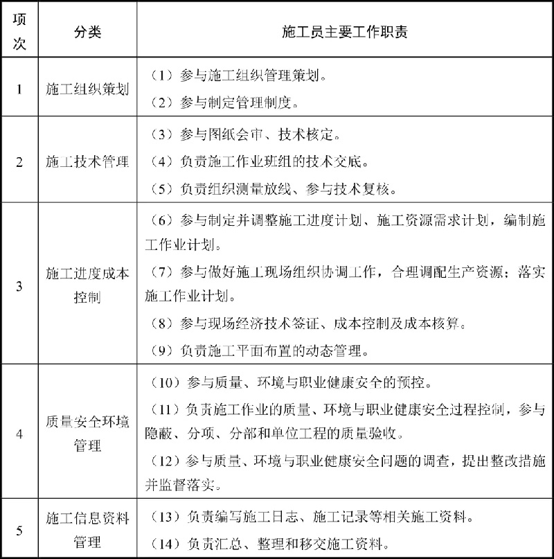
(施工员)

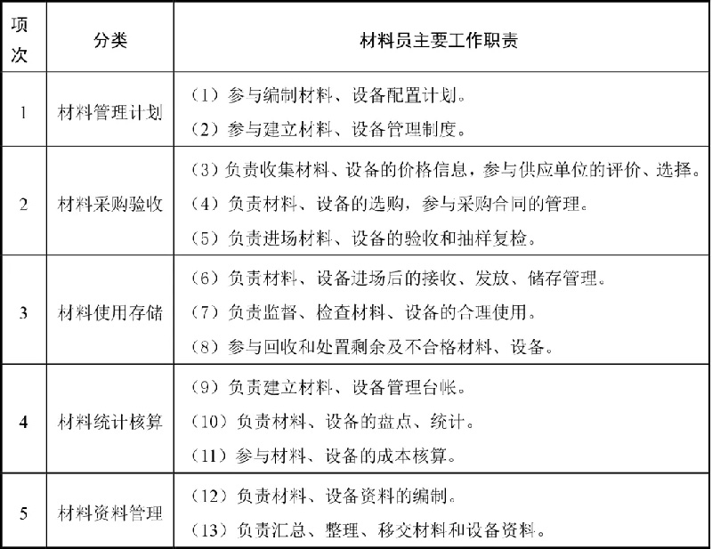
(材料员)

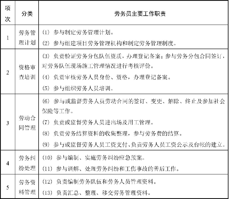
(劳务员)

(资料员)

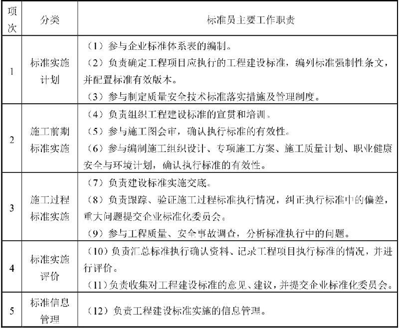
(标准员)

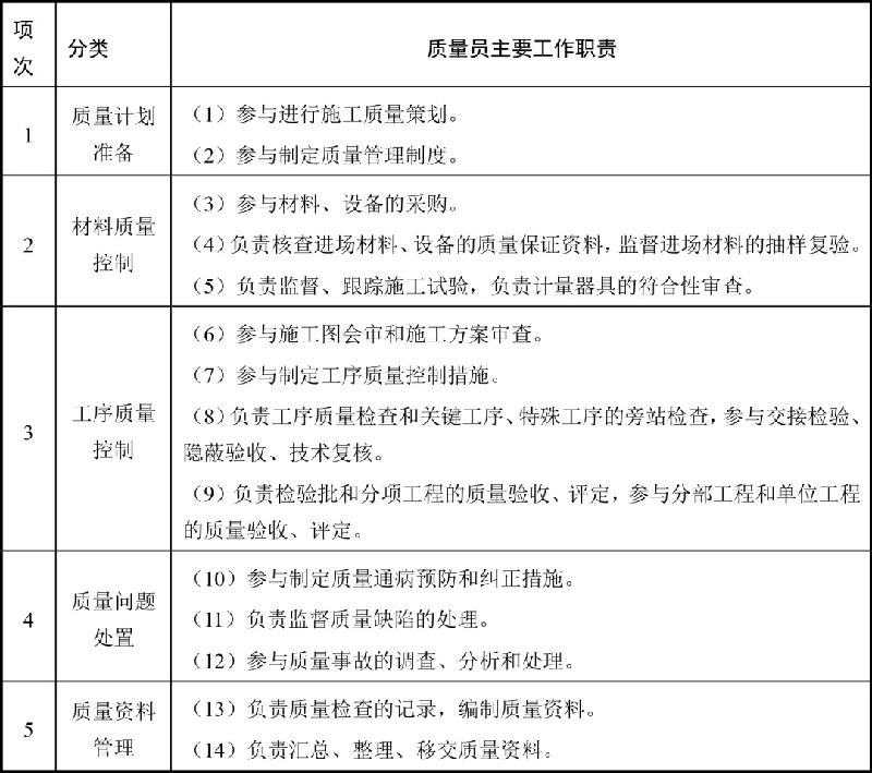
(质量员)
按照《广东省住房和城乡建设厅关于开展我省住房和城乡建设领域施工现场专业人员职业培训试点工作的通知》(粤建人函〔2020〕136号)文件要求和工作指引,为推进住房和城乡建设领域施工现场专业人员职业培训,现将举办施工现场专业人员职业培训班有关事项通知如下:
一、培训岗位
土建施工员、土建质量员、劳务员、装饰装修施工员、设备安装施工员、市政工程施工员、装饰装修质量员、设备安装质量员、市政工程质量员、材料员、机械员、资料员、标准员。
二、报名条件
凡年满18周岁,且男性不超过60周岁、女性不超过55周岁,身体健康者,均可自愿报名参加职业培训。
(一)具有土建类本专业(或相关专业)专科及以上学历和土建类本专业中职学历,1年以上从事与本岗位相关工作经历;
(二)具有土建类相关专业中职学历,2年以上从事与本岗位相关工作经历;
(三)具有非土建类中职或普通高中及以上学历,3年以上从事与本岗位相关工作经历,可以报考材料员、劳务员、资料员。
三、报名方式
即日起可登录广东技能培训网(官网网址:www.gdjnpx.com)—进入“广东建筑五大员考前培训”—按要求注册和报名。
四、报名材料及材料报送
(一)报名材料
1.电子照片(白底一寸近期免冠电子照片,文件大小不超过200kb),以“身份证号+$头像”命名,如:110101198001010010$头像。
2.《住房和城乡建设领域施工现场专业人员职业培训报名承诺书》(附件1),以“姓名+承诺书”命名。
3.学员身份证扫描件,以“姓名+身份证”命名。
4.《住房和城乡建设领域施工现场专业人员职业培训报名信息表》(附件2)。
(二)材料报送
1.个人报名(文件夹命名):“姓名+岗位名称”,内含报名信息表,电子照片,报名承诺书、身份证等扫描件。
2.公司企业报名(文件夹命名):以文件夹压缩包形式打包上传,文件夹命名格式:“单位名称+施工现场专业人员职业培训”,内含个人报名材料文件夹“姓名+岗位名称” 。
五、收费标准
基础班:950元/人(含考试费、教材费、精讲视频课、题库软件)
精品班:1450元/人(含考试费、教材费、含精讲视频课、面授冲刺培训、题库软件,赠送1次补考机会)
七、证书管理
按要求完成施工现场专业人员职业培训并经测试合格学员,可获得《住房和城乡建设领域施工现场专业人员职业培训合格证》(详见附件3)。该证书可在“住房城乡建设行业从业人员培训管理信息系统”(网址:rcgz.mohurd.gov.cn)核验,并在全国住房和城乡建设领域予以认可。
咨询电话:020-38802909,4009949699
报名网址:广东技能培训网(www.gdjnpx.com)
学校地址:广州市天河区泰安北路1号168室。
附件:
1. 住房和城乡建设领域施工现场专业人员职业培训报名承诺书
2. 住房和城乡建设领域施工现场专业人员职业培训报名信息表
3. 证书样式











